首页
医院概况
新闻中心
就医指南
党群园地
专题栏目
门诊检查
影像科(CT,磁共振,钡餐)
检验科
超声科(B超)
胃肠镜室
脑电图室
肌电图室
心电图室
病理科
当前位置:
首页
>
就医指南
>
门诊指南
>
门诊检查
>
检验科
>
正文
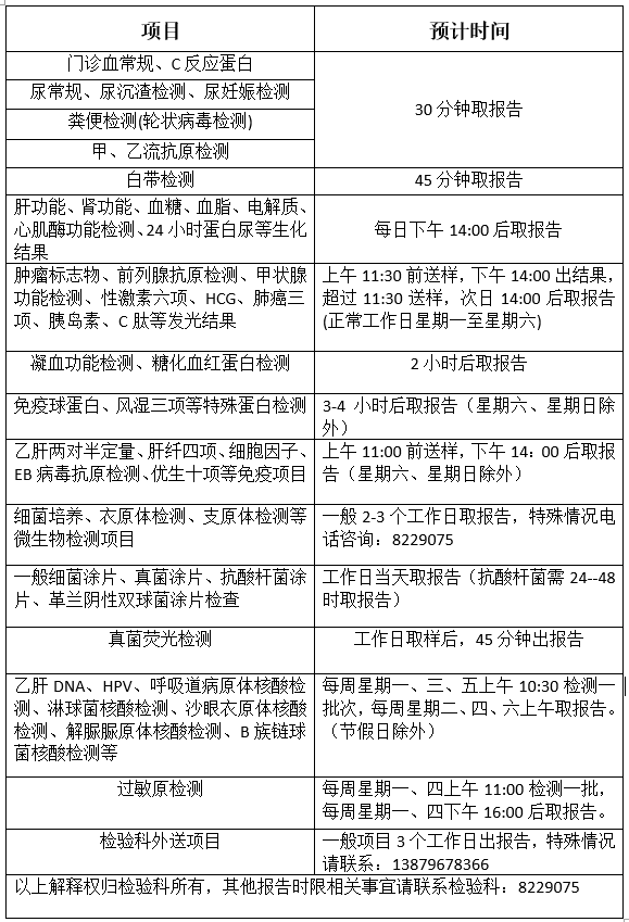
检验科报告时限
来源:
发布时间:2025-10-13 16:23
点击数:
上一篇:
检验科就诊流程图
下一篇:
检科须知及注意事项
井冈山大学附属医院2009-2017®版权所有
赣ICP备14006013号-1
卫生厅审核编号:赣卫网审〔2014〕